分类1
大小:2.53MB
语言:简体中文系统:Android
类别:生活服务时间:2026-02-28
脱身帮app是一款特别好玩的能够模拟各种来电的平台软件。这里有着各种模板的来电界面可以设置,可以完全自定义来电号码,语音铃声。所有的信息都十分的逼真,可以适用于各种场合喔。

脱身帮app是一款可以帮助用户顺利的逃离各种社交场合的来电软件平台。大家使用app时可以自定义来电时间,通过接电话顺利离开尴尬场合,可以设置恋人、朋友、长辈、领导等等来电,帮助大家拒绝不喜欢的应酬,轻松脱身。

线上自由的定义来电的界面,还那么高自由的定义备注来电的时间节点;
自由选择制作来电的界面,让你从不喜欢应酬境遇汇总,轻松脱身离开。
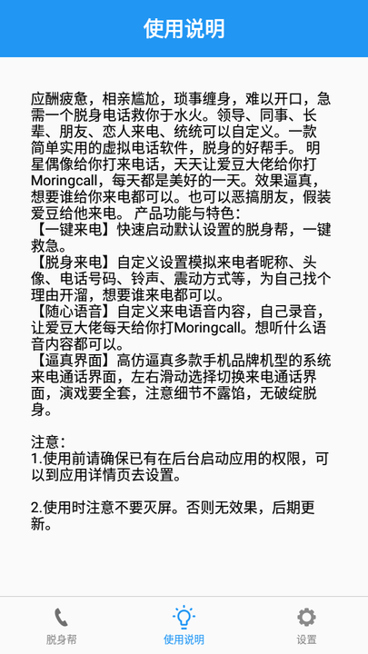
应酬疲惫,相亲尴尬,琐事缠身,难以开口,急需一个脱身电话救你于水火。
领导、同事、长辈、朋友、恋人来电、统统可以自定义。

1、自定义来电(或短信)的姓名,照片,设定一个新的假电话号码,语音和铃声
2、安排多个假电话(或短信)
3、自定义和管理不同的声音和每个假电话(或短信)的铃声
4、假呼叫快速设置
5、从您的通讯录中选择的假来电(或短信)
6、显示真实的通话(或短信)记录

一款可以模拟来电的手机应用软件,脱身帮app为用户提供了来电界面,脱身帮app用户可以自定义来电号码、语音和铃声,非常的逼真,适用于多种场合。
猜您喜欢